Informes técnicos da Assistência Farmacêutica
Os informes técnicos da Assistência Farmacêutica apresentam um compilado dos documentos normativos, orientativos e reguladores de interesse aos profissionais de saúde na SES-DF.
Circulares Importantes Relacionadas à Assistência Farmacêutica
Circular n.º 8/2020 GAFAE – farmácias hospitalares – Dispensação de medicamentos de controle especial no âmbito das Farmácias da Atenção Secundária do Distrito Federal durante a pandemia do coronavírus.
Circular n.º 10/2020 GCBAF – farmácias das unidades básicas de saúde – Dispensação de medicamentos controlados no âmbito da Atenção Primária à Saúde
Circular n.º 3/2020 GCEAF – farmácias Alto Custo – Dispensação de medicamentos de controle especial do Componente Especializado da Assistência Farmacêuca do Distrito Federal durante a pandemia do coronavírus
Notas Técnicas Relacionadas à Assistência Farmacêutica
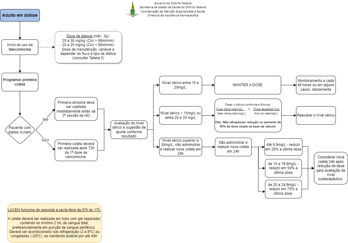
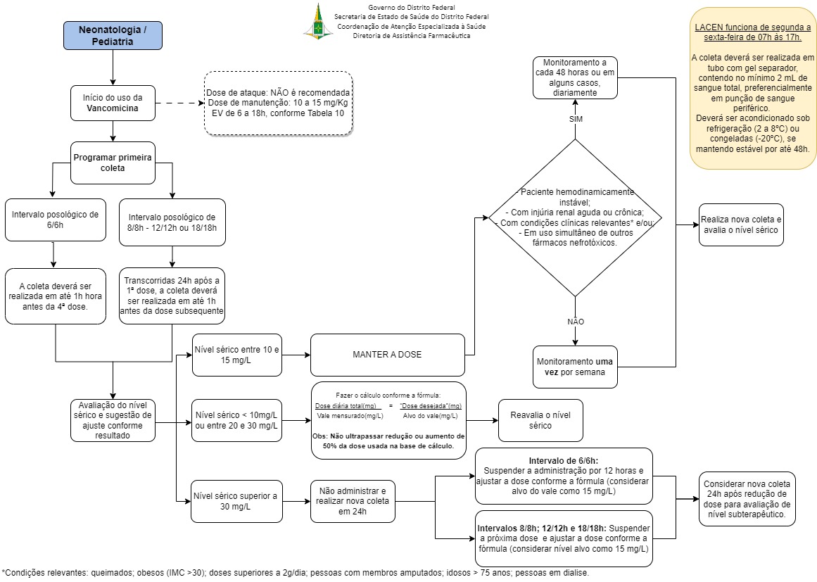
Nota Técnica N.º 07/2023 - SES/SAIS/CATES/DIASF - Orientações sobre coleta, dosagem e avaliação de resultados de níveis séricos de vancomicina
- Fluxograma Vancocinemia no adulto
- Fluxograma Vancocinemia na Pediatria
- Fluxograma Vancocinemia no adulto em diálise no site da SES-DF
Sobre a prescrição e distribuição do medicamento cloroquina para hospitais públicos e particulares
Nota Técnica N.º 6/2020 DIASF e Portaria SES n.° 237/2020
Sobre a prescrição e distribuição do medicamento oseltamivir
Sobre a disponibilidade de antissépticos contendo álcool gel 70% doados
Nota Informativa 3.2021 – INFLUENZA
Nota Técnica N.º 1/2020 DIASF
Circular n.º 2/2020
Nota Técnica N° 04/2020 – SES/SAIS/CATES/DIASF/GCBAF – Acerca da disponibilização dos medicamentos Omeprazol e Pantoprazol injetáveis no âmbito das Unidades Básica de Saúde em razão do recolhimento do medicamento cloridrato de Ranitidina injetável na SES-DF.
Nota Técnica Nº 3/2020 – SES/SAIS/CATES/DIASF/GCBAF – Fluxo de dispensação dos medicamentos Ciclobenzaprina 10mg e Celecoxibe 200mg
Documentos do Cuidado Farmacêutico
Carteira de Serviços do Cuidado Farmacêutico na SES-DF - Consolida, qualifica e pradoniza a prática do cuidado farmacêutico no âmbito da SES-DF
Guias e Manuais da Assistência Farmacêutica
Guia de Orientação de Preparo e Administração de Medicamentos Injetáveis: adultos e pediátricos
Guia orientativo para prescrição de medicamentos isentos de precrição (MIP) na Atenção Primária à Saúde.
Guia de Boas Práticas para os Serviços Farmacêuticos desenvolvidos no Ambiente Hospitalar – GAFAE/DIASF – versão 1, 2020
Portarias Relacionadas à Assistência Farmacêutica
PORTARIA/SVS Nº 344, DE 12 DE MAIO DE 1998 (*) – Aprova o Regulamento Técnico sobre substâncias e medicamentos sujeitos a controle especial
RESOLUÇÃO – RDC Nº 357, DE 24 DE MARÇO DE 2020 – Estende, temporariamente, as quantidades máximas de medicamentos sujeitos a controle especial permitidas em Notificações de Receita e Receitas de Controle Especial e permite, temporariamente, a entrega remota definida por programa público específico e a entrega em domicílio de medicamentos sujeitos a controle especial, em virtude da Emergência de Saúde Pública de Importância Internacional (ESPII) relacionada ao novo Coronavírus (SARS-CoV-2)
RESOLUÇÃO RDC Nº 11, DE 22 DE MARÇO DE 2011 – Dispõe sobre o controle da substância Talidomida e do medicamento que a contenha.
RESOLUÇÃO RDC Nº 50, DE 11 DE NOVEMBRO DE 2015 – Dispõe sobre a atualização do Anexo III, Indicações previstas para tratamento com a Talidomida, da RDC nº. 11, de 22 de março de 201
PORTARIA N° 250 DE 17/12/2014 – Dispõe sobre normas técnicas e administrativas relacionadas à prescrição e fornecimento de medicamentos e produtos para a saúde da Assistência Farmacêutica Básica, no âmbito da Secretaria de Estado de Saúde do Distrito Federal
RESOLUÇÃO RDC Nº 471, DE 23 DE FEVEREIRO DE 2021 – Dispõe sobre os critérios para a prescrição, dispensação, controle, embalagem e rotulagem de medicamentos à base de substâncias classificadas como antimicrobianos de uso sob prescrição, isoladas ou em associação, listadas em Instrução Normativa específica.
PORTARIA/SVS Nº 344, DE 12 DE MAIO DE 1998 (*) – Aprova o Regulamento Técnico sobre substâncias e medicamentos sujeitos a controle especial
Portaria nº 187, de 27 de julho de 2015 – cria o Serviço de Farmácia Clínica na SES/DF
Boletins de Farmácia Clínica e Cuidado Farmacêutico
O Boletim da Farmácia Clínica é uma produção periódica, idealizada pelos farmacêuticos da SES/DF, elaborada e veiculada pela DIASF, com o objetivo apresentar e discutir temas farmacêuticos relevantes a todos os profissionais de saúde, nos três níveis de atenção (básico, especializado e estratégico).
Boletim Farmácia Clínica SES/DF – n° 1 – O que é farmácia clínica
Boletim Farmácia Clínica SES/DF – nº 2 – Cuidados na administração de medicamentos por sonda
Boletim Farmácia Clínica SES/DF – nº 3 – Antimicrobial stewardship
Boletim Farmácia Clínica SES/DF – n° 4 – Terapia anticoagulante
Boletim Farmácia Clínica SES/DF – n° 5 – Checklist Fasthug maidens
Boletim Farmacia Clinica SES/DF – nº 6 – Prescricao_segura
Boletim Farmacia Clinica SES/DF – nº 7 – Cuidados de higiene
Boletim Farmácia Clínica SES/DF – nº 8 – Formas farmacêuticas adaptadas
Boletim Farmácia Clinica SES/DF – nº 9 – ago/2021- Interações medicamentosas
Boletim Farmácia Clínica SES/DF – nº 10 – Medicamentos potencialmente inapropriados em idosos